9月12日19:38,“湘超”邵阳队和湘潭队即将在邵阳市体育中心体育场展开“ETC”(湘E“踢”湘C)大战。本场比赛的门票于9月9日10:18正式开售,不到半天时间门票即显示“缺货”。没买到票的网友直呼“天塌了!”

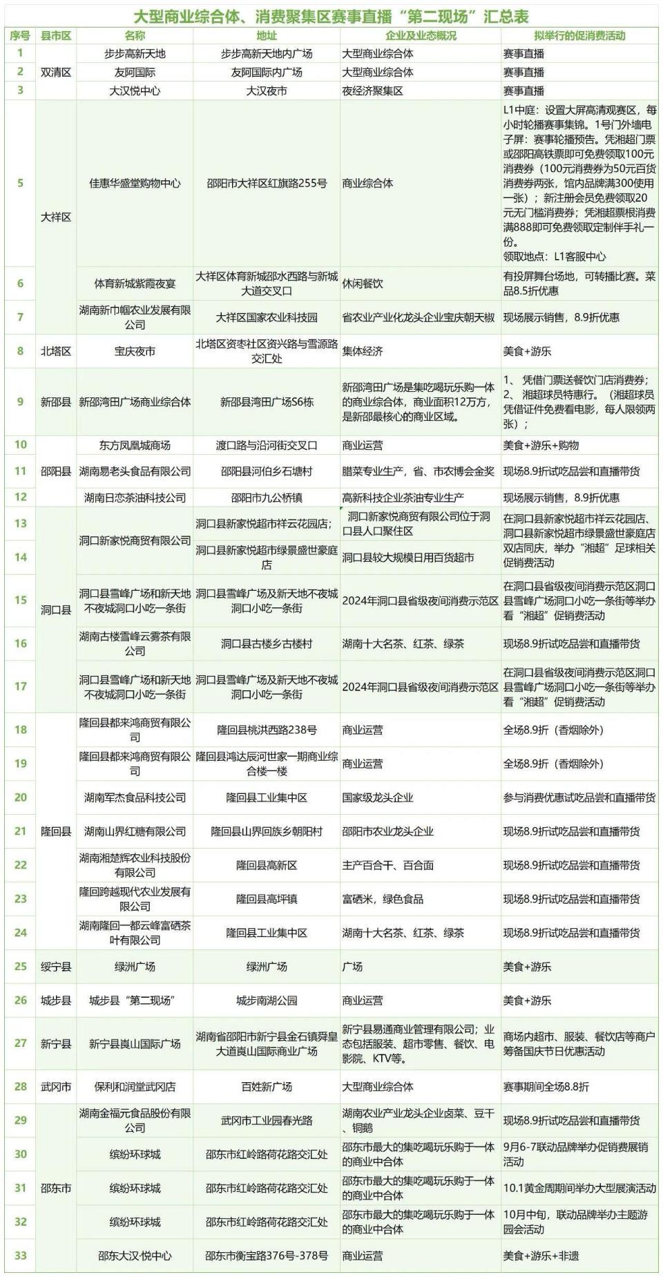
没买到票的球迷先别“塌”!邵阳“第二现场”点位清单来啦!大家去不了现场,不如一起来这些地方吃美食、喝饮品、看球赛。

邵阳市体育中心广场5D裸眼大屏比赛当日将同步进行赛事直播,无需佩戴特殊设备,即可拥有沉浸式视觉体验,更有沉浸式灯光秀+潮流夜市,观赛体验直接拉满!还有众多商场、企业等同步推出赛事直播及餐饮、购物、休闲娱乐等各种优惠活动。
潇湘晨报记者黎棠

报料、维权通道:应用市场下载“晨视频”客户端,搜索“报料”一键直达;或拨打热线0731-85571188。如需内容合作,请拨打政企服务专席19176699651。

